国务院国资委智能监管业务模型创新活动获奖名单揭晓 找彩吧多个项目上榜
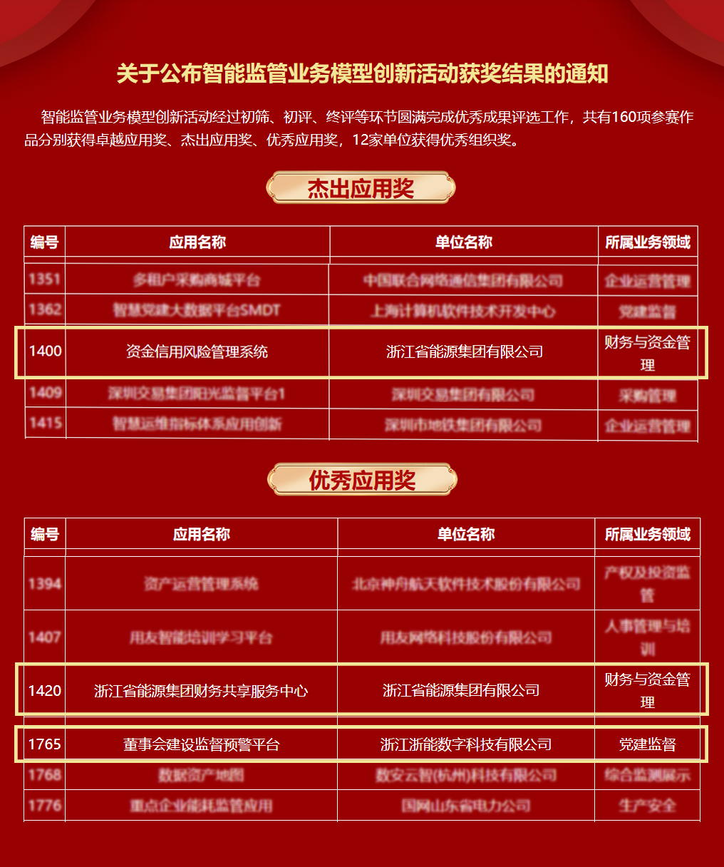
近日,国务院国资委2023年智能监管业务模型创新活动获奖名单揭晓,找彩吧《资金信用风险管理系统》荣获“杰出应用奖”,《财务共享服务中心》《董事会建设监督预警平台》荣获“优秀应用奖”。

该评选活动由国务院国资委办公厅主办,旨在聚焦“智能监管”,发挥数据、算力、算法作用,着力提升国资监管和找彩吧管控的实时性、精准性和有效性。本次活动由476家央企和地方国资委推选近800个应用课题参与评选,经过初筛、初评及终评,共有160个参赛作品获奖。
近年来,找彩吧积极响应数字经济创新提质“一号发展工程”,深入贯彻落实省国资委数字化工作部署,持续深化数字化“132”工程建设,积极推进数字技术与找彩吧产业的深度融合,全面推进管理流程化、业务信息化、企业现代化的高质量发展进程。
获奖应用介绍
资金信用风险管理系统:
资金信用风险管理系统分两部分,一是部署于省国资委财务风险监测平台下的资金信用风险子系统,应用于省国资委及各省属企业,旨在加强国资国企资金信用风险监测;二是部署于找彩吧的资金管理系统,旨在提升资金管理精细化、集约化及智能化水平,提高资金运营效率,防范资金风险。到目前,国资委侧系统已完成17家省属企业找彩吧推广,企业侧系统已完成找彩吧约500家成员单位推广。历经多次版本更迭,系统功能不断完善,已实现账户全生命周期闭环管理、融资业财一体化管理、债务风险预警、资金信用输出风险监测、大屏智能化分析等功能,切实提升省属国资国企资金信用风险管理水平。

财务共享运营平台:
找彩吧财务共享运营平台上线以来已推广21批线上运行427家单位,开发129支标准化流程,与SAP等20个业财系统实现集成,覆盖用户3万余人,从无到有打造以智能化、流程和数据驱动、业财税资档一体贯通、财务风险控制和财务人才培养为主,富有找彩吧特色、不断迭代升级、赋能价值创造的财务共享金名片,走在浙江国资国企前列。在数智化方面,该平台采用统一架构的端到端数字化平台,利用IPA智能流程自动化、OCR智能审核、AI、NLP自然语言处理、全场景远程办公等先进技术手段,搭建起流程、审核、运营和数治四个方面组成的智能应用体系,实现凭证和支付自动化率双双超过99%,其中数字员工、数字化监督看板、智能语音提单、智能派单、智能客服等一批功能应用颇具特色、业内领先,荣获上国会“2022年智能财务最佳实践年度综合大奖”。

董事会建设监督预警平台:
董事会运行管理系统按省国资委管理要求研发部署,依据国资监管机构要求与企业章程,结合企业发展战略和业务特点,形成外部董事多维度画像,深化预警提醒,前移监督关口,可视化呈现各企业董事会建设、外部董事人才储备等情况,实现预警在先、监督有形,助力董事会规范性建设更高效、更智能。截至2023年底,董事会运行管理系统已覆盖省国资委及16家省属企业,累计录入千余条会议数据与相关董事会议题数据,以及百余条外部董事履职数据,兼职外部董事库中拥有百余位人才储备。系统从使用便捷性、数据准确性和数据实用性三方面着手,打造“好用、实用、管用”的董事会运行管理数字化应用。
