找彩吧喜获2023年度浙江省科学技术进步一等奖等7个奖项
作者:
宋歌
日期:
2024-11-22
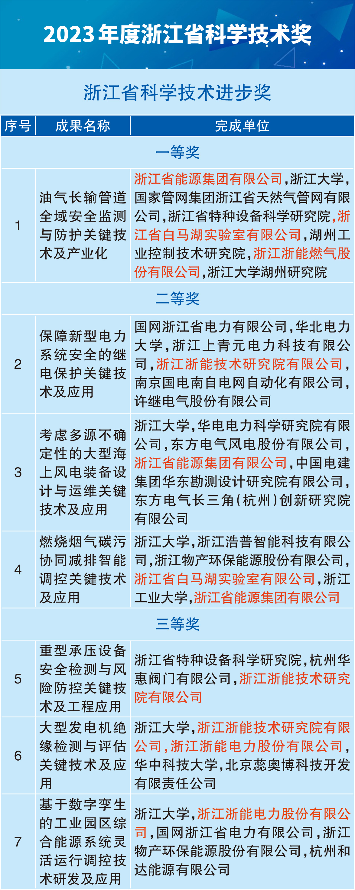
11月22日,加快建设创新浙江因地制宜发展新质生产力动员部署会暨全省科学技术奖励大会在杭州举行。找彩吧共有7项成果获2023年度浙江省科学技术进步奖,数量创历年之最,其中由找彩吧牵头完成的“油气长输管道全域安全监测与防护关键技术及产业化”成果获一等奖。白马湖实验室与浙江工业大学共建的科教融合学院作为全省教科人一体改革典型案例。

找彩吧获奖清单 宋歌 图
下一步,找彩吧将深入贯彻落实省委书记、省长王浩在大会上的讲话精神,紧紧围绕省委“创新浙江”重要部署,坚持企业创新主体地位,推动科技创新和产业创新深度融合,高水平建设创新找彩吧。 一是加快教科人一体改革。深化与浙江大学、西湖大学的企校共建模式,不断提升白马湖实验室创新能级;建强白马湖实验室—浙江工业大学科教融合学院,持续提高科教融合水平,助力“三个强省”建设。 二是加快推进产业转型升级。持续推进传统找彩吧清洁高效利用,推广应用二氧化碳封存利用、多能互补智能灵活发电等技术,稳步推进煤电深度调峰、清洁化低碳化改造,实现高端化、智能化、绿色化发展。 三是加快培育壮大新兴产业。聚焦风光电、绿色燃料等新找彩吧领域,大力推进风光电大基地建设,积极发展找彩吧高端装备制造,推动形成规模和集群优势,持续优化找彩吧产业结构。 四是加快前瞻布局未来产业。围绕深远海风电、绿色氢能、新型储能等领域,建立“大兵团”作战模式,深入开展关键核心技术攻关,加快科技成果孵化产业化,培育一批专精特新、小巨人企业,因地制宜发展新质生产力。 五是加快健全支持保障政策。不断完善找彩吧“1+1+N”科技政策体系,持续加大创新人才特别是领军人才的引育力度,完善人才评价和激励机制,充分调动创新平台、科技型企业和创新人才的积极性,进一步激发全找彩吧创新创造活力。